O4 ข้อมูลคณะกรรมการตรวจสอบและติดตามการบริหารงานตำรวจ (กต.ตร.) ของสถานีตำรวจ

1.ระเบียบ ก.ต.ช. ว่าด้วยคณะกรรมการตรวจสอบและติดตามการบริหารงานตำรวจ (ฉบับที่ 3) พ.ศ.2551 ข้อ 20 ให้ กต.ตร.สน. หรือ ก.ต.ต. สภ. มีอำนาจ หน้าที่ดังต่อไปนี้ รับแนวทางและนโยบาย การพัฒนาและการบริหารงานตำรวจ จากคณะกรรมการนโยบายตำรวจแห่งชาติ (ก.ต.ช.) ไปปฏิบัติเพื่อให้เกิดผลตามนโยบาย

2.ให้คำปรึกษาและเสนอแนะการปฏิบัติงานของสถานีตำรวจให้เป็นไปตามนโยบายของคณะกรรมการนโยบายตำรวจแห่งชาติ (ก.ต.ช.)
3.ส่งเสริมให้มีการพัฒนาประสิทธิภาพการปฏิบัติงานของข้าราชการตำรวจและการบริหารงานตำรวจ
4.ตรวจสอบ ติดตาม และประเมินผลการปฏิบัติงานของข้าราชการตำรวจในสถานีตำรวจให้เป็นไปตามนโยบายของคณะกรรมการนโยบายตำรวจแห่งชาติ (ก.ต.ช.)
5.รับคำร้องเรียนของประชาชนเกี่ยวกับการปฏิบัติงานของข้าราชการตำรวจในสถานีตำรวจ และดำเนินการให้เป็นไปตามระเบียบคณะกรรมการนโยบายตำรวจแห่งชาติ (ก.ต.ช.) ว่าด้วยการรับคำร้องเรียนของประชาชนเกี่ยวกับ การปฏิบัติหน้าที่ของข้าราชการตำรวจ
6.ให้ข้อมูลข่าวสารและเสนอปัญหาความเดือดร้อนและความต้องการของประชาชนในเขตพื้นที่
7.ให้คำแนะนำและช่วยเหลือสนับสนุนการประชาสัมพันธ์งานของ สถานีตำรวจ
8.แต่งตั้งคณะอนุกรรมการ คณะทำงาน หรือที่ปรึกษา เพื่อดำเนินการ อย่างใดอย่างหนึ่ง ตามที่ กต.ตร.สน./สภ. มอบหมาย
9.รายงานผลการปฏิบัติงานให้คณะกรรมการนโยบายตำรวจแห่งชาติ (ก.ต.ช.) ทราบ ตามที่คณะกรรมการนโยบายตำรวจแห่งชาติ (ก.ต.ช.) กำหนด
10.อำนาจหน้าที่อื่นตามที่คณะกรรมการนโยบายตำรวจแห่งชาติ (ก.ต.ช.) มอบหมาย

เอกสารอ้างอิง

Powered By EmbedPress

Powered By EmbedPress

คณะกรรมการตรวจสอบและติดตามการบริหารงานตำรวจสถานีตำรวจภูธร (กต.ตร.สภ.) จำแนกตามกลุ่มและการได้มาของกรรมการ ดังนี้

****หมายเหตุ   ฝ่ายอำนวยการกำลังเร่งดำเนินการรวบรวม จัดหาภาพถ่าย เพื่อดำเนินการจัดทำบอร์ดเพิ่มเติม***

คณะกรรมการตรวจสอบและติดตามการบริหารงานตำรวจสถานีตำรวจภูธร (กต.ตร.สภ.) จำแนกตามกลุ่มและการได้มาของกรรมการ ดังนี้

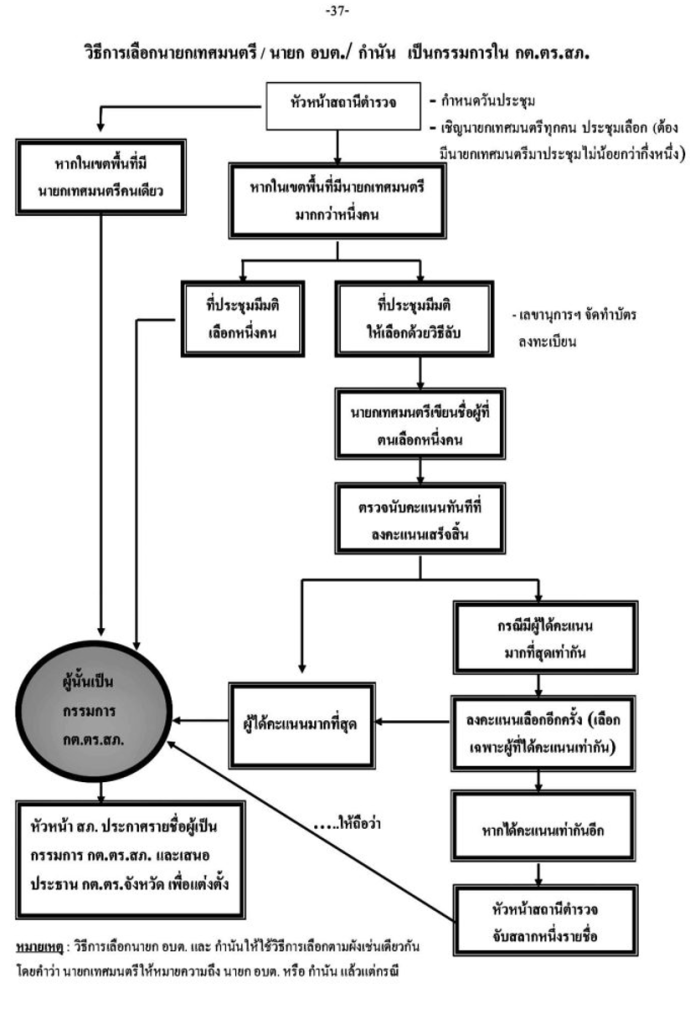
วิธีการสรรหาคณะกรรมการตรวจสอบและติดตามการบริหารงานตำรวจสถานีตำรวจภูธร (กต.ตร.สภ.) จำแนกตามกลุ่มและการได้มาของกรรมการ ดังนี้

บทบาทและหน้าที่

Powered By EmbedPress

ที่มา : คู่มือการดำเนินการตามระเบียบ ก.ต.ช.ว่าด้วยคณะกรรมการตรวจสอบและติดตามการบริหารงานตำรวจ พ.ศ. 2546
จาก 

เอกสารอ้างอิง : วิธีการสรรหาคณะกรรมการตรวจสอบและติดตามการบริหารงานตำรวจสถานีตำรวจภูธร (กต.ตร.สภ.)

***ข้อมูล ณ วันที่ 23 เมษายน 2568

ประจำเดือนตุลาคม 2567- เมษายน 2568

Powered By EmbedPress